이번에는 멀티플렉서와 디멀티플렉서에 대해 다뤄볼 예정이다.
멀티플렉서
멀티플렉서는 여러 입력 데이터 중에서 하나를 선택하는 조합 논리회로를 의미한다.
이번에 다룰 멀티플렉서는 4입력 멀티플렉서로, 4개의 데이터(D0 ~ D3) 중 하나를 선택하여 출력 X로 내보낸다. 선택을 할 때에는 선택 신호(S1, S2)가 사용된다.
| 입력 데이터 | 선택 신호 | X | |
| S1 | S2 | ||
| D0 ~ D3 | 0 | 0 | D0 |
| 0 | 1 | D1 | |
| 1 | 0 | D2 | |
| 1 | 1 | D3 | |
위 표는 4입력 멀티플렉서의 진리표를 나타내며, 선택 신호에 따라 데이터 D0 ~ D3 중에서 하나가 출력 X에 나타난다. 진리표를 바탕으로 논리식을 구하면 다음과 같다.
D0 = S1'S2', D1 = S1'S2, D2 = S1S2', D3 = S1S2
도출한 논리식을 바탕으로 회로를 구현하면 아래와 같은 회로가 구현된다.

회로를 시뮬레이션해보면 아래와 같은 결과가 출력되는 것을 확인할 수 있다.

디멀티플렉서
디멀티플렉서는 4개의 출력 중에서 하나를 선택하여 입력 데이터를 내보내는 특징을 지닌다. 이를 위해 선택신호는 2개(S1, S2)를 필요로 한다.
| 입력 데이터 | 선택 신호 | 출력 | ||||
| S1 | S2 | Y0 | Y1 | Y2 | Y3 | |
| Di | 0 | 0 | Di | 0 | 0 | 0 |
| 0 | 1 | 0 | Di | 0 | 0 | |
| 1 | 0 | 0 | 0 | Di | 0 | |
| 1 | 1 | 0 | 0 | 0 | Di | |
위 표는 4출력 디멀티플렉서의 진리표를 나타낸다. 입력 데이터 Di는 선택신호에 의해 선택된 단자로 출력된다.
진리표에서 각 출력의 논리식을 구하면 다음과 같다.
Y0 = S1'S2', Y1 = S1'S2, Y2 = S1S2', Y3 = S1S2
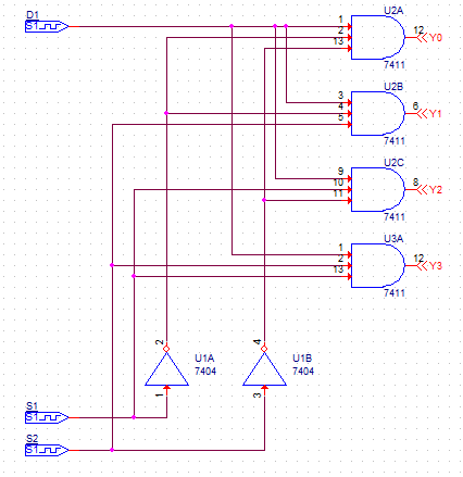
구한 4개의 논리식으로 회로를 구성하면 아래와 같은 회로가 구현된다.

구현한 회로를 시뮬레이션하게 되면 아래와 같은 결과가 출력되는 것을 확인할 수 있다.

'Tool > PSpice' 카테고리의 다른 글
| 디지털 회로 실험 : 인코더, 디코더 (0) | 2024.07.08 |
|---|---|
| 디지털 회로 실험 : 가산기, 감산기 (2) | 2024.06.30 |
| 디지털 회로 실험 : 부울 대수, 드모르간 정리 (3) | 2024.06.27 |
| 디지털 회로 실험 : XOR, XNOR 구현 (0) | 2024.06.27 |
| 디지털 회로 실험 : PSpice 회로 시뮬레이션 기초 (0) | 2024.06.26 |