Tool 6

디지털 회로 실험 : 인코더, 디코더

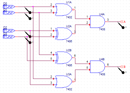
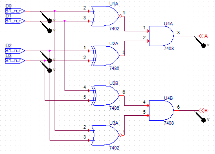
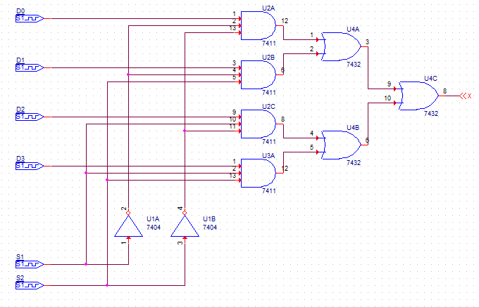
이번에는 인코더와 디코더에 대해서 다룰 예정이다.인코더인코더(Encoder)는 여러 개의 입력 중에서 신호가 주어진 입력의 정보를 코드로 변환하는 디지털 회로를 의미한다.이번에 다를 인코더는 4 to 2 인코더로, 4개의 입력에 따른 2비트 코드출력으로 구성된다. 4 to 2 인코더의 진리표는 아래와 같다.D0D1D2D3코드AB100000010001001010000111 진리표를 바탕으로 논리식을 도출해 내면 아래와 같다. A = (D0 + D1)'(D2 ⊕ D3),  B = (D0 + D2)'(D1 ⊕ D3) 도출한 논리식을 토대로 회로를 구성하면 아래와 같다.   회로를 시뮬레이션하게 되면 아래와 같은 결과가 도출된다.  시뮬레이션 결과는 위의 진리표와 동일한 것을 확인할 수 있다. 디코더디코더는 인..

Tool/PSpice 2024.07.08

디지털 회로 실험 : 멀티플렉서, 디멀티플렉서

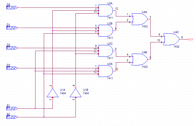
이번에는 멀티플렉서와 디멀티플렉서에 대해 다뤄볼 예정이다. 멀티플렉서멀티플렉서는 여러 입력 데이터 중에서 하나를 선택하는 조합 논리회로를 의미한다. 이번에 다룰 멀티플렉서는 4입력 멀티플렉서로, 4개의 데이터(D0 ~ D3) 중 하나를 선택하여 출력 X로 내보낸다. 선택을 할 때에는 선택 신호(S1, S2)가 사용된다.  입력 데이터선택 신호XS1S2D0 ~ D300D001D110D211D3 위 표는 4입력 멀티플렉서의 진리표를 나타내며, 선택 신호에 따라 데이터 D0 ~ D3 중에서 하나가 출력 X에 나타난다. 진리표를 바탕으로 논리식을 구하면 다음과 같다. D0 = S1'S2',  D1 = S1'S2,  D2 = S1S2',  D3 = S1S2 도출한 논리식을 바탕으로 회로를 구현하면 아래와 같은 회..

Tool/PSpice 2024.07.08

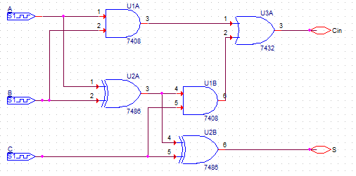
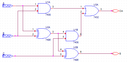
디지털 회로 실험 : 가산기, 감산기

이번에는 가산기와 감산기에 대해 다뤄볼 예정이다.가산기가산기는 두 개의 2진수를 더하는 동작을 수행하며 두 개의 입력을 받고 두 개의 출력을 내보낸다.두 개의 출력은 합(Sum)과 자리올림(Carry)으로 구성되어 있다. 일반적으로 가산기라하면 전가산기(Full Adder)를 말하며, 전가산기 외에도 반가산기가 존재한다.전가산기는 두개의 반가산기로 구성이 되며, 1비트의 2진수를 더할 수 있다. 전가산기의 진리표는 아래의 표와 같다.ABCiSCo0000000110010100110110010101011100111111 진리표를 바탕으로 논리식을 구성해보면 S = ( A ⊕ B ) ⊕ Ci,  Co = AB + Ci( A  ⊕ B )가 되는 것을 확인할 수 있다. 아래의 회로는 위 논리식을 바탕으로 구성한 ..

Tool/PSpice 2024.06.30

디지털 회로 실험 : 부울 대수, 드모르간 정리

이번에는 부울 대수와 드모르간의 정리에 대해서 알아볼 예정이다. 부울 대수부울 대수는 AND, OR 그리고 NOT 논리를 이용하여 논리식을 표현한다. 논리식의 각 변수는 0과 1의 값을 가지며, 논리 연산이 가능하다. 부울 대수의 기본 법칙은 아래의 표의 내용과 같다.법칙논리식교환법칙A + B = B + A결합법칙A + ( B + C ) = ( A + B ) + C분배법칙A ● ( B + C ) = A ● B + A ● C  부울 정리에 관한 내용은 아래의 표의 내용과 같다.논리논리 연산OR 논리A + 0 = AA + 1 = 1A + A = AA + A' = 1AND 논리A ● 0 = 0A ● 1 = AA ● A = AA ● A' = 0NOT 논리(A')' = A    아래의 표는 3 변수(A, B, C..

Tool/PSpice 2024.06.27

디지털 회로 실험 : XOR, XNOR 구현

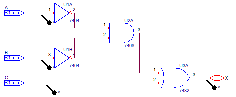
이번에는 PSpice를 활용하여 XOR과 XNOR 논리회로를 구현할 예정이다. XOR과 XNOR 논리회로를 구현할 때에는 NOT, AND 그리고 OR 게이트만 사용하여 구현을 할 예정이다. XORXOR 게이트의 진리표는 아래와 같다.ABY000011101110 2개의 입력이 있다고 가정할 시, 서로 다른 입력이 입력되었을 때 High를 출력하며, 그 외에는 Low를 출력하는 특성을 지닌다. XOR을 NOT, AND, OR 게이트로만 구현할 시, 2개의 NOT 게이트와 AND 게이트 그리고 1개의 OR게이트를 필요로 한다.NOT, AND, OR게이트를 활용하여 구현한 회로는 아래와 같다. 구현한 회로의 출력 파형을 살펴보고 싶을 때에는 아래와 같이 입출력에 Probe를 연결하여 확인하면 된다.  구현 된 ..

Tool/PSpice 2024.06.27

디지털 회로 실험 : PSpice 회로 시뮬레이션 기초

이번에는 PSpice를 사용하여 게이트를 활용한 회로를 구성하려고 한다. NAND_OR 3개의 NAND 게이트로 OR게이트의 동작을 구현시키려면 아래와 같은 회로를 필요로 한다.회로를 시뮬레이션 돌리면 다음과 같은 결과가 출력된다.x의 출력파형을 살펴보면 OR게이트의 동작과 동일함을 확인할 수 있다. NOR_AND 다음은 3개의 NOR게이트로 AND게이트의 동작을 구현시키는 회로이다.회로를 시뮬레이션 돌리면 다음과 같은 결과가 출력된다.x의 출력 파형을 살펴보면 AND게이트의 동작이 출력됨을 확인할 수 있다. 구성한 회로의 출력 파형을 살펴보려고자 할 땐 아래의 그림과 같이 Probe를 확인하고자 하는 출력 선에 연결하여 확인할 수 있다.

Tool/PSpice 2024.06.26
728x90